アニメーションでのダミーオブジェクトの利用 - 複数の動作を組み合わせたアニメーションの作成

アニメーションでダミーオブジェクトを利用して複数の動きを組み合わせる手順を紹介します。

手順

オブジェクトの作成

シーンにボックスとダミーオブジェクトを作成します。ダミーオブジェクトの作成手順はこちらの記事を参照してください。
アニメーションでのダミーオブジェクトの利用 - 複数の動作を組み合わせたアニメーションの作成:画像1

アニメーションの設定

[オート キー]ボタンをクリックし、キーフレームの作成モードに切り替えます。
アニメーションでのダミーオブジェクトの利用 - 複数の動作を組み合わせたアニメーションの作成:画像2

[タイムスライダー]を50フレームの位置に移動します。
アニメーションでのダミーオブジェクトの利用 - 複数の動作を組み合わせたアニメーションの作成:画像3

[選択して回転]ツールを選択し、ボックスをZ軸方向に回転します。
アニメーションでのダミーオブジェクトの利用 - 複数の動作を組み合わせたアニメーションの作成:画像4

回転角を数値で入力したい場合は、ツールバーの[選択して回転]ツールのボタンを右クリックします。 下図の[回転キー入力変換]ダイアログが表示されますので、[オフセットワールド]のZのテキストボックスに、回転したい角度を入力します。
アニメーションでのダミーオブジェクトの利用 - 複数の動作を組み合わせたアニメーションの作成:画像5

[オート キー]ボタンをクリックすて、キーフレームの作成を終了します。
タイムスライダーをドラッグすると、ボックスがZ軸方向に回転する様子が確認できます。
アニメーションでのダミーオブジェクトの利用 - 複数の動作を組み合わせたアニメーションの作成:画像6

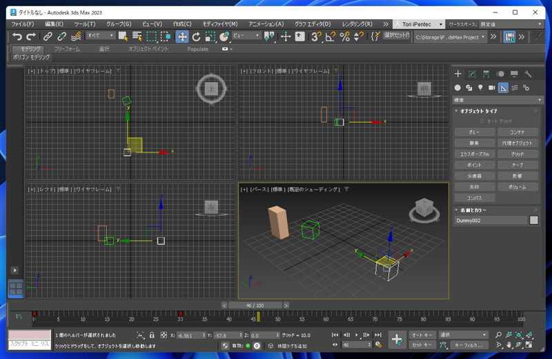
続いて、ダミーオブジェクトのアニメーションを設定します。[オート キー]ボタンをクリックし、キーフレームの作成モードに切り替えます。 アニメーションでのダミーオブジェクトの利用 - 複数の動作を組み合わせたアニメーションの作成:画像7

[タイムスライダー]をドラッグして30フレームの位置に移動します。
アニメーションでのダミーオブジェクトの利用 - 複数の動作を組み合わせたアニメーションの作成:画像8

[選択して移動]ツールを利用して、ダミーオブジェクトをY軸方向に移動します。
アニメーションでのダミーオブジェクトの利用 - 複数の動作を組み合わせたアニメーションの作成:画像9

[オート キー]ボタンをクリックすて、キーフレームの作成を終了します。
タイムスライダーをドラッグすると、ダミーオブジェクトがY軸方向に移動する様子が確認できます。
(ボックスが回転するアニメーションも確認できます。)
アニメーションでのダミーオブジェクトの利用 - 複数の動作を組み合わせたアニメーションの作成:画像10

リンクの設定

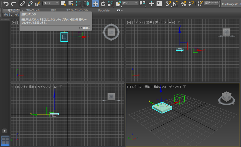
メインウィンドウの[メイン ツールバー]の[選択してリンク]ボタン(鎖のアイコンのボタン)をクリックします。
アニメーションでのダミーオブジェクトの利用 - 複数の動作を組み合わせたアニメーションの作成:画像11

[選択してリンク]ボタンが青色になり、ボタンが押された状態になります。リンクの設定モードになりました。
アニメーションでのダミーオブジェクトの利用 - 複数の動作を組み合わせたアニメーションの作成:画像12

ビューポートでボックスの位置にマウスポインタを移動します。マウスポインタが正方形を2つ重ねた形状に変わります。
アニメーションでのダミーオブジェクトの利用 - 複数の動作を組み合わせたアニメーションの作成:画像13

ドラッグしてダミーオブジェクトの位置にマウスポインタを移動します。ダミーオブジェクトが黄色になります。 マウスのボタンを離し、ドロップします。
アニメーションでのダミーオブジェクトの利用 - 複数の動作を組み合わせたアニメーションの作成:画像14

ダミーオブジェクトとボックスがリンクされました。

補足
[選択してリンク]ツールでリンクする際には、子から親に向かってリンクします。 今回の例ではボックスからダミーオブジェクトに向かってドラッグします。 逆の順番でドラッグすると、親子関係が逆になり、意図した動作にならないので注意してください。

アニメーションでのダミーオブジェクトの利用 - 複数の動作を組み合わせたアニメーションの作成:画像15

動作確認

タイムスライダーをドラッグします。ボックスがZ軸方向に回転しながら、Y軸方向に移動するアニメーションが確認できます。
アニメーションでのダミーオブジェクトの利用 - 複数の動作を組み合わせたアニメーションの作成:画像16
アニメーションでのダミーオブジェクトの利用 - 複数の動作を組み合わせたアニメーションの作成:画像17

30フレーム目で移動は止まりますが、ボックスの回転は続きます。
アニメーションでのダミーオブジェクトの利用 - 複数の動作を組み合わせたアニメーションの作成:画像18

50フレーム目で回転も止まります。
アニメーションでのダミーオブジェクトの利用 - 複数の動作を組み合わせたアニメーションの作成:画像19

ダミーオブジェクトを利用して複数の動きを持つアニメーション作成できました。

補足:親子関係を逆にした場合

リンクする際に親子の関係を逆に設定してしまった場合の動作です。
アニメーションでのダミーオブジェクトの利用 - 複数の動作を組み合わせたアニメーションの作成:画像20

逆の関係にした場合、タイムスライダーをドラッグすると、ダミーオブジェクトがボックスの周りを回転する動作になります。
アニメーションでのダミーオブジェクトの利用 - 複数の動作を組み合わせたアニメーションの作成:画像21

ボックスの周りを回転しながら、ダミーオブジェクトがY軸方向に移動します。
アニメーションでのダミーオブジェクトの利用 - 複数の動作を組み合わせたアニメーションの作成:画像22
アニメーションでのダミーオブジェクトの利用 - 複数の動作を組み合わせたアニメーションの作成:画像23

複数のダミーオブジェクトを利用する例

先の手順ではジオメトリオブジェクトのボックスに回転のアニメーションを設定し、ダミーオブジェクトに移動のアニメーションを設定しました。 このセクションでは、ジオメトリオブジェクトにはアニメーションを設定せずに、ダミーオブジェクトのみにアニメーションを設定し、 複数の階層でリンクしてアニメーションを表現します。

シーンにボックスとダミーオブジェクト2つを作成して配置します。
アニメーションでのダミーオブジェクトの利用 - 複数の動作を組み合わせたアニメーションの作成:画像24

ダミーオブジェクトにアニメーションを設定します。手前のダミーオブジェクトにはZ軸の回転のアニメーション。奥のダミーオブジェクトには移動の アニメーションを設定します。
アニメーションでのダミーオブジェクトの利用 - 複数の動作を組み合わせたアニメーションの作成:画像25

[メイン ツールバー]の[選択してリンク]ボタンをクリックしてリンク作成モードにします。 ボックスの上でドラッグを開始します。
アニメーションでのダミーオブジェクトの利用 - 複数の動作を組み合わせたアニメーションの作成:画像26

手前の回転のアニメーションを設定したダミーオブジェクトでドロップします。
アニメーションでのダミーオブジェクトの利用 - 複数の動作を組み合わせたアニメーションの作成:画像27

続いて、回転のアニメーションを設定したダミーオブジェクトからドラッグを開始します。
アニメーションでのダミーオブジェクトの利用 - 複数の動作を組み合わせたアニメーションの作成:画像28

奥のダミーオブジェクトでドロップします。
アニメーションでのダミーオブジェクトの利用 - 複数の動作を組み合わせたアニメーションの作成:画像29

階層関係が設定できました。
アニメーションでのダミーオブジェクトの利用 - 複数の動作を組み合わせたアニメーションの作成:画像30

タイムスライダーをドラッグします。ボックスが手前のダミーオブジェクトの周囲を回転しながら、奥のダミーオブジェクトの移動方向に動きます。
アニメーションでのダミーオブジェクトの利用 - 複数の動作を組み合わせたアニメーションの作成:画像31
アニメーションでのダミーオブジェクトの利用 - 複数の動作を組み合わせたアニメーションの作成:画像32
アニメーションでのダミーオブジェクトの利用 - 複数の動作を組み合わせたアニメーションの作成:画像33

最初に作成したアニメーションのように、ボックス自身が回転しながら移動させたい場合は、ダミーオブジェクトのZ軸と、ボックスのZ軸を合わせて配置します。
アニメーションでのダミーオブジェクトの利用 - 複数の動作を組み合わせたアニメーションの作成:画像34

この状態で、タイムスライダーをドラッグすると、ボックスが回転しながら移動するアニメーションになります。
アニメーションでのダミーオブジェクトの利用 - 複数の動作を組み合わせたアニメーションの作成:画像35

ダミーオブジェクトを複数利用したアニメーションが作成できました。

AuthorPortraitAlt
著者
iPentecのメインデザイナー
Webページ、Webクリエイティブのデザインを担当。PhotoshopやIllustratorの作業もする。 最近は生成AIの画像生成の沼に沈んでいる。
作成日: 2022-09-06