Substance 3D Painterを利用して3ds Maxでモデリングしたオブジェクトのマテリアル / テクスチャを設定する (Substance 3D Painter と3ds Maxの単純なワークフロー)

Substance 3D Painterを利用して3ds Maxオブジェクトのテクスチャを設定する手順を紹介します。

概要

3ds MaxでモデリングしたオブジェクトをSubstance 3D Painterでマテリアル設定し、設定したマテリアルで3ds Maxでレンダリングする 一連の手順を紹介します。

手順

fbx形式でのオブジェクトの出力

シーンにジオメトリオブジェクトを作成します。今回は下図のオブジェクトを作成します。
Substance 3D Painterを利用して3ds Maxでモデリングしたオブジェクトのマテリアル / テクスチャを設定する (Substance 3D Painter と3ds Maxの単純なワークフロー):画像1

ペイントをする場合はオブジェクトのUV展開を実行します。UV展開 / UVWアンラッピングの手順についてはこちらの記事を参照してください。
Substance 3D Painterを利用して3ds Maxでモデリングしたオブジェクトのマテリアル / テクスチャを設定する (Substance 3D Painter と3ds Maxの単純なワークフロー):画像2


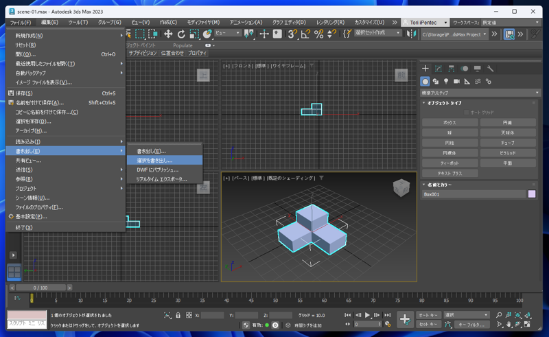
作成したジオメトリオブジェクトを選択し、[ファイル]メニューの[書き出し]サブメニューの[選択を書き出し...]の項目をクリックします。
Substance 3D Painterを利用して3ds Maxでモデリングしたオブジェクトのマテリアル / テクスチャを設定する (Substance 3D Painter と3ds Maxの単純なワークフロー):画像3

ファイルを保存ダイアログが表示されますので、保存したいファイル名を設定し[ファイルの種類]ドロップダウンリストボックスで "Autodesk (*.fbx)"を選択します。
Substance 3D Painterを利用して3ds Maxでモデリングしたオブジェクトのマテリアル / テクスチャを設定する (Substance 3D Painter と3ds Maxの単純なワークフロー):画像4

下図の[FBX エクスポート]ダイアログが表示されます。今回はデフォルトの設定のままとします。ダイアログの[OK]ボタンをクリックします。
Substance 3D Painterを利用して3ds Maxでモデリングしたオブジェクトのマテリアル / テクスチャを設定する (Substance 3D Painter と3ds Maxの単純なワークフロー):画像5

選択したオブジェクトのfbxファイルが書き出されました。
Substance 3D Painterを利用して3ds Maxでモデリングしたオブジェクトのマテリアル / テクスチャを設定する (Substance 3D Painter と3ds Maxの単純なワークフロー):画像6

Substance 3D Painterへの読み込み

Substance 3D Painter を起動します。
Substance 3D Painterを利用して3ds Maxでモデリングしたオブジェクトのマテリアル / テクスチャを設定する (Substance 3D Painter と3ds Maxの単純なワークフロー):画像7

プロジェクトを作成し、書き出したfbxファイルを読み込みます。 詳細な手順はこちらの記事を参照してください。

[ファイル]メニューの[新規]の項目をクリックします。
Substance 3D Painterを利用して3ds Maxでモデリングしたオブジェクトのマテリアル / テクスチャを設定する (Substance 3D Painter と3ds Maxの単純なワークフロー):画像8

[新規プロジェクト]ダイアログが表示されますので[ファイル]の項目の[選択]ボタンをクリックし、 読み込むfbxファイルを指定します。
Substance 3D Painterを利用して3ds Maxでモデリングしたオブジェクトのマテリアル / テクスチャを設定する (Substance 3D Painter と3ds Maxの単純なワークフロー):画像9 Substance 3D Painterを利用して3ds Maxでモデリングしたオブジェクトのマテリアル / テクスチャを設定する (Substance 3D Painter と3ds Maxの単純なワークフロー):画像10

プロジェクトが作成され、オブジェクトが読み込まれます。
Substance 3D Painterを利用して3ds Maxでモデリングしたオブジェクトのマテリアル / テクスチャを設定する (Substance 3D Painter と3ds Maxの単純なワークフロー):画像11


[Alt]キーを押しながらビューポートをドラッグすると視点の回転によりオブジェクトを回転表示できます。
Substance 3D Painterを利用して3ds Maxでモデリングしたオブジェクトのマテリアル / テクスチャを設定する (Substance 3D Painter と3ds Maxの単純なワークフロー):画像12

Substance 3D Painterでのマテリアル設定

ウィンドウの左側の[アセット]パネルからオブジェクトに設定したいマテリアルを選択します。今回は[Wood Walnut]のマテリアルを設定します。 [Wood Walnut]のサムネイルをクリックして選択します。選択すると青色の枠が表示されます。
Substance 3D Painterを利用して3ds Maxでモデリングしたオブジェクトのマテリアル / テクスチャを設定する (Substance 3D Painter と3ds Maxの単純なワークフロー):画像13

アセットのパネルからビューポートのオブジェクトに[Wood Walnut]の項目をドラッグ&ドロップします。 オブジェクトのサーフェス部分にマウスポインタを移動するとドロップできる状態になります。
Substance 3D Painterを利用して3ds Maxでモデリングしたオブジェクトのマテリアル / テクスチャを設定する (Substance 3D Painter と3ds Maxの単純なワークフロー):画像14

マテリアルをドロップするとオブジェクトにマテリアルが適用されます。
Substance 3D Painterを利用して3ds Maxでモデリングしたオブジェクトのマテリアル / テクスチャを設定する (Substance 3D Painter と3ds Maxの単純なワークフロー):画像15

この後、必要に応じてペイントや追加のテクスチャを設定し、3Dモデルにペイント作業を実施します。

Substance 3D Painterでのテクスチャの出力

[ファイル]メニューの[テクスチャを書き出し...]の項目をクリックします。
Substance 3D Painterを利用して3ds Maxでモデリングしたオブジェクトのマテリアル / テクスチャを設定する (Substance 3D Painter と3ds Maxの単純なワークフロー):画像16

[テクスチャを書き出し]のダイアログが表示されます。[保存先ディレクトリ]を設定します。他のオプションはデフォルトのままとします。 ダイアログ右下の[書き出し]ボタンをクリックします。
Substance 3D Painterを利用して3ds Maxでモデリングしたオブジェクトのマテリアル / テクスチャを設定する (Substance 3D Painter と3ds Maxの単純なワークフロー):画像17

テクスチャが書き出されます。
Substance 3D Painterを利用して3ds Maxでモデリングしたオブジェクトのマテリアル / テクスチャを設定する (Substance 3D Painter と3ds Maxの単純なワークフロー):画像18

テクスチャの保存先のディレクトリを確認します。テクスチャ画像が書き出されていることが確認できます。
Substance 3D Painterを利用して3ds Maxでモデリングしたオブジェクトのマテリアル / テクスチャを設定する (Substance 3D Painter と3ds Maxの単純なワークフロー):画像19

テクスチャ画像の設定

書き出されたテクスチャ画像をジオメトリオブジェクトに設定します。
[レンダリング]メニューの[マテリアル エディタ]サブメニューの[スレート マテリアル エディタ]の項目をクリックします。
Substance 3D Painterを利用して3ds Maxでモデリングしたオブジェクトのマテリアル / テクスチャを設定する (Substance 3D Painter と3ds Maxの単純なワークフロー):画像20

[スレート マテリアル エディタ]のウィンドウが表示されます。
Substance 3D Painterを利用して3ds Maxでモデリングしたオブジェクトのマテリアル / テクスチャを設定する (Substance 3D Painter と3ds Maxの単純なワークフロー):画像21

ウィンドウ左側の[マテリアル/マップ ブラウザ]のエリアの[Materials]>[Arnold]>[Surface]カテゴリの[Standard Surface]の項目を 中央の[View]のエリアにドラッグ&ドロップします。ドロップするとStandard Surface の枠が追加されます。
Substance 3D Painterを利用して3ds Maxでモデリングしたオブジェクトのマテリアル / テクスチャを設定する (Substance 3D Painter と3ds Maxの単純なワークフロー):画像22

[base_color]の項目の左側のコネクタからドラッグします。
Substance 3D Painterを利用して3ds Maxでモデリングしたオブジェクトのマテリアル / テクスチャを設定する (Substance 3D Painter と3ds Maxの単純なワークフロー):画像23

ドロップすると下図のポップアップメニューが表示されます。 Substance 3D Painterを利用して3ds Maxでモデリングしたオブジェクトのマテリアル / テクスチャを設定する (Substance 3D Painter と3ds Maxの単純なワークフロー):画像24

ポップアップメニューの[マップ]>[一般]>[ビットマップ]の項目をクリックします。
Substance 3D Painterを利用して3ds Maxでモデリングしたオブジェクトのマテリアル / テクスチャを設定する (Substance 3D Painter と3ds Maxの単純なワークフロー):画像25

ファイル選択ダイアログが表示されますので、Substance 3D Painterで書き出されたテクスチャの "Base_color" のテクスチャを選択します。 Bitmapのマップ項目が追加され、base_colorの項目とリンクされます。
Substance 3D Painterを利用して3ds Maxでモデリングしたオブジェクトのマテリアル / テクスチャを設定する (Substance 3D Painter と3ds Maxの単純なワークフロー):画像26

同じ手順を繰り返し、"specular_roughness"に"Roughness"のテクスチャ画像を、 "metalness"に"Metallic"のテクスチャ画像を、"normal"に"Normal"のテクスチャ画像を設定します Substance 3D Painterを利用して3ds Maxでモデリングしたオブジェクトのマテリアル / テクスチャを設定する (Substance 3D Painter と3ds Maxの単純なワークフロー):画像27

メインウィンドウのビューポートでジオメトリオブジェクトを選択し、マテリアルエディタのツールバーの [マテリアルを選択へ割り当て]ボタンをクリックします。
Substance 3D Painterを利用して3ds Maxでモデリングしたオブジェクトのマテリアル / テクスチャを設定する (Substance 3D Painter と3ds Maxの単純なワークフロー):画像28

メインウィンドウに戻ります。オブジェクトにマテリアルが適用されています。
Substance 3D Painterを利用して3ds Maxでモデリングしたオブジェクトのマテリアル / テクスチャを設定する (Substance 3D Painter と3ds Maxの単純なワークフロー):画像29

コマンドパネルの[修正]タブをクリックします。モディファイヤリストから[Arnold Parameter]を選択して適用します。 コマンドパネル下部の[Displacement]ロールアウトを展開し、[Enable]チェックボックスをクリックしてチェックをつけます。 また、[Use Map]のチェックボックスもクリックしてチェックをつけます。
Substance 3D Painterを利用して3ds Maxでモデリングしたオブジェクトのマテリアル / テクスチャを設定する (Substance 3D Painter と3ds Maxの単純なワークフロー):画像30

スレートマテリアルエディタで[一般]>[マップ]>[ビットマップ]の項目を中央のエリアにドラッグし、"Height"テクスチャの画像を選択します。 Heightテクスチャのマップの項目が作成されますので、[Arnold Parameter]モディファイヤの[Displacement]ロールアウトの[Displacement Map]のマップの項目にドラッグ&ドロップします。
操作手順の詳細はこちらの記事も参照してください.
Substance 3D Painterを利用して3ds Maxでモデリングしたオブジェクトのマテリアル / テクスチャを設定する (Substance 3D Painter と3ds Maxの単純なワークフロー):画像31

レンダリング

レンダリングします。下図の結果となります。
Substance 3D Painterを利用して3ds Maxでモデリングしたオブジェクトのマテリアル / テクスチャを設定する (Substance 3D Painter と3ds Maxの単純なワークフロー):画像32

補足:フィジカルマテリアルを利用した場合のテクスチャ画像の設定

フィジカルマテリアルを利用した場合は、"ベース カラーマップ"に"Base_color"のテクスチャを、 "粗さマップ"に"Roughness"のテクスチャ画像を、 "メタル質マップ"に"Metallic"のテクスチャ画像を、"バンプ マップ"に"Normal"のテクスチャ画像を、 "ディスプレイスメントマップ"に"Height"テクスチャの画像を設定します。
Substance 3D Painterを利用して3ds Maxでモデリングしたオブジェクトのマテリアル / テクスチャを設定する (Substance 3D Painter と3ds Maxの単純なワークフロー):画像33

レンダリングします。下図の結果となります。
Substance 3D Painterを利用して3ds Maxでモデリングしたオブジェクトのマテリアル / テクスチャを設定する (Substance 3D Painter と3ds Maxの単純なワークフロー):画像34

Substance 3D Painterでのsbsarファイルの出力

オブジェクトにペイントをしない場合は、Substance 3D Painterでsbsarファイルを出力し、sbsarファイルを参照することもできます。
アセットパネルで出力したいマテリアルの項目をクリックして選択し、右クリックします。 ポップアップメニューが表示されますので[リソースを書き出し...]の項目をクリックします。
Substance 3D Painterを利用して3ds Maxでモデリングしたオブジェクトのマテリアル / テクスチャを設定する (Substance 3D Painter と3ds Maxの単純なワークフロー):画像35

[書き出しディレクトリを選択]ダイアログが表示されますので、出力したいフォルダを選択します。
Substance 3D Painterを利用して3ds Maxでモデリングしたオブジェクトのマテリアル / テクスチャを設定する (Substance 3D Painter と3ds Maxの単純なワークフロー):画像36

書き出しが実行され、sbsarファイルが書き出されます。
Substance 3D Painterを利用して3ds Maxでモデリングしたオブジェクトのマテリアル / テクスチャを設定する (Substance 3D Painter と3ds Maxの単純なワークフロー):画像37

3ds Maxでのsbsarファイルの読み込み

スレートマテリアルエディタを開きます。
Substance 3D Painterを利用して3ds Maxでモデリングしたオブジェクトのマテリアル / テクスチャを設定する (Substance 3D Painter と3ds Maxの単純なワークフロー):画像38

左側の[マテリアル/マップ ブラウザ]の枠で[マップ]>[一般]カテゴリの[Substance]の項目を中央のViewエリアにドラッグ&ドロップします。
Substance 3D Painterを利用して3ds Maxでモデリングしたオブジェクトのマテリアル / テクスチャを設定する (Substance 3D Painter と3ds Maxの単純なワークフロー):画像39

ドロップするとSubstanceの項目が追加されます。
Substance 3D Painterを利用して3ds Maxでモデリングしたオブジェクトのマテリアル / テクスチャを設定する (Substance 3D Painter と3ds Maxの単純なワークフロー):画像40

右側のエリアの[Substance パッケージ ブラウザ]ロールアウトの[Substance をロード...] ボタンをクリックします。
Substance 3D Painterを利用して3ds Maxでモデリングしたオブジェクトのマテリアル / テクスチャを設定する (Substance 3D Painter と3ds Maxの単純なワークフロー):画像41 Substance 3D Painterを利用して3ds Maxでモデリングしたオブジェクトのマテリアル / テクスチャを設定する (Substance 3D Painter と3ds Maxの単純なワークフロー):画像42

ファイル選択ダイアログが表示されますので、先ほど出力した sbsarファイルを選択して開きます。

sbsarファイルを開くと下図の表示に切り替わります。
Substance 3D Painterを利用して3ds Maxでモデリングしたオブジェクトのマテリアル / テクスチャを設定する (Substance 3D Painter と3ds Maxの単純なワークフロー):画像43

マテリアルの項目を作成します。今回は[Materials]>[Arnold]>[Surface]カテゴリの[Standard Surface]を作成しています。
Substance 3D Painterを利用して3ds Maxでモデリングしたオブジェクトのマテリアル / テクスチャを設定する (Substance 3D Painter と3ds Maxの単純なワークフロー):画像44

Substanceの各項目と、Standard Surfaceの項目を接続します。
Substance 3D Painterを利用して3ds Maxでモデリングしたオブジェクトのマテリアル / テクスチャを設定する (Substance 3D Painter と3ds Maxの単純なワークフロー):画像45

メインウィンドウのビューポートでオブジェクトを選択し、 ウィンドウ上部のツールバーの[マテリアルを選択へ割り当て]ボタンをクリックします。
Substance 3D Painterを利用して3ds Maxでモデリングしたオブジェクトのマテリアル / テクスチャを設定する (Substance 3D Painter と3ds Maxの単純なワークフロー):画像46

ジオメトリオブジェクトにマテリアルが設定されました。
Substance 3D Painterを利用して3ds Maxでモデリングしたオブジェクトのマテリアル / テクスチャを設定する (Substance 3D Painter と3ds Maxの単純なワークフロー):画像47

レンダリングします。下図の結果になります。テクスチャを出力して反映した場合より明るい色でレンダリングされました。
Substance 3D Painterを利用して3ds Maxでモデリングしたオブジェクトのマテリアル / テクスチャを設定する (Substance 3D Painter と3ds Maxの単純なワークフロー):画像48

色が違うため、Substance2 マップで読み込むことにします。
左側の[マテリアル/マップ ブラウザ]の枠で[マップ]>[一般]カテゴリの[Substance2]の項目を中央のViewエリアにドラッグ&ドロップします。
Viewのエリアに、[Substance2]の項目が作成されます。右側のエリアの[Substance Package Browser]ロールアウトの[Load Substance]ボタンをクリックします。 ファイルを開くダイアログが表示されますので、sasbrファイルを開きます。
Substance 3D Painterを利用して3ds Maxでモデリングしたオブジェクトのマテリアル / テクスチャを設定する (Substance 3D Painter と3ds Maxの単純なワークフロー):画像49

sasbrファイルが読み込まれます。サムネイルのプレビューを確認すると、元のマテリアルカラーの濃い茶色のサムネイルが表示されました。
Substance 3D Painterを利用して3ds Maxでモデリングしたオブジェクトのマテリアル / テクスチャを設定する (Substance 3D Painter と3ds Maxの単純なワークフロー):画像50

マテリアルの設定をSubstance2のマップにつなぎ変えます。
Substance 3D Painterを利用して3ds Maxでモデリングしたオブジェクトのマテリアル / テクスチャを設定する (Substance 3D Painter と3ds Maxの単純なワークフロー):画像51

レンダリングします。当初のイメージの暗い茶色でレンダリングできました。
Substance 3D Painterを利用して3ds Maxでモデリングしたオブジェクトのマテリアル / テクスチャを設定する (Substance 3D Painter と3ds Maxの単純なワークフロー):画像52

Substance2マップから自動でマテリアルを作成する

Substance 3D Painterを利用して3ds Maxでモデリングしたオブジェクトのマテリアル / テクスチャを設定する (Substance 3D Painter と3ds Maxの単純なワークフロー):画像53
Substance 3D Painterを利用して3ds Maxでモデリングしたオブジェクトのマテリアル / テクスチャを設定する (Substance 3D Painter と3ds Maxの単純なワークフロー):画像54
Substance 3D Painterを利用して3ds Maxでモデリングしたオブジェクトのマテリアル / テクスチャを設定する (Substance 3D Painter と3ds Maxの単純なワークフロー):画像55
Substance 3D Painterを利用して3ds Maxでモデリングしたオブジェクトのマテリアル / テクスチャを設定する (Substance 3D Painter と3ds Maxの単純なワークフロー):画像56
Substance 3D Painterを利用して3ds Maxでモデリングしたオブジェクトのマテリアル / テクスチャを設定する (Substance 3D Painter と3ds Maxの単純なワークフロー):画像57




AuthorPortraitAlt
著者
iPentecのメインデザイナー
Webページ、Webクリエイティブのデザインを担当。PhotoshopやIllustratorの作業もする。 最近は生成AIの画像生成の沼に沈んでいる。
作成日: 2022-10-05