目次

接続 (コネクト) ツールを利用して複数のエッジを挿入する、挿入したエッジの位置を調整する

目次

接続 (コネクト) ツールを利用して複数のエッジを挿入したり、挿入したエッジの位置を調整する手順を紹介します。

概要

こちらの記事では、エッジの選択と接続(コネクト)ツールを利用して、ジオメトリオブジェクトにエッジを追加する手順を紹介しました。 接続ツールには詳細設定の機能があり、設定を変更すると、複数のエッジを挿入したり、挿入したエッジの位置を調節できます。 この記事では、接続ツールの設定を変更して、複数のエッジを挿入する手順と、位置調整の手順を紹介します。

手順

シーンにプリミティブオブジェクトのボックスを作成します。幅セグメントを"4"に設定します。
接続 (コネクト) ツールを利用して複数のエッジを挿入する、挿入したエッジの位置を調整する:画像1

メインウィンドウ右側のコマンドパネルの[修正]タブをクリックして選択します。 [モディファイヤリスト]のドロップダウンリストボックスをクリックし、リストから[ポリゴンを編集]の項目をクリックして選択します。
接続 (コネクト) ツールを利用して複数のエッジを挿入する、挿入したエッジの位置を調整する:画像2

モディファイヤスタックの枠に[ポリゴンを編集]の項目が追加されます。
接続 (コネクト) ツールを利用して複数のエッジを挿入する、挿入したエッジの位置を調整する:画像3

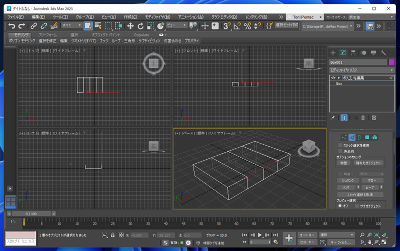
コマンドパネル下部の[選択]パネルの三角形のアイコンのボタン([エッジ]ボタン)をクリックします。ボタンが押された状態になり、 エッジ選択モードになります。エッジをクリックして選択します。今回は手前の左から2つの目のエッジを選択しました。
接続 (コネクト) ツールを利用して複数のエッジを挿入する、挿入したエッジの位置を調整する:画像4

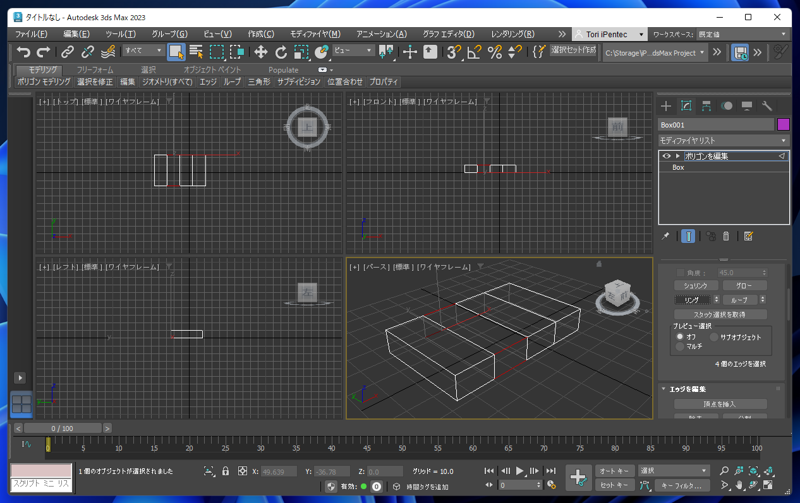
[選択]パネルの[リング]のボタンをクリックします。エッジに直交するエッジ4つが選択されます。
接続 (コネクト) ツールを利用して複数のエッジを挿入する、挿入したエッジの位置を調整する:画像5

コマンドパネル下部を下にスクロールし[エッジを編集]パネルの[接続]ボタンの右側のダイアログボックスのアイコンのボタン([設定]ボタン)をクリックします。
接続 (コネクト) ツールを利用して複数のエッジを挿入する、挿入したエッジの位置を調整する:画像6

アクティブなビューポートに設定画面がオーバーレイ表示されます。
接続 (コネクト) ツールを利用して複数のエッジを挿入する、挿入したエッジの位置を調整する:画像7

オーバーレイ表示された一番上の項目(セグメント)の値を増やします。値に設定した本数のエッジが追加されることが確認できます。
接続 (コネクト) ツールを利用して複数のエッジを挿入する、挿入したエッジの位置を調整する:画像8
接続 (コネクト) ツールを利用して複数のエッジを挿入する、挿入したエッジの位置を調整する:画像9 接続 (コネクト) ツールを利用して複数のエッジを挿入する、挿入したエッジの位置を調整する:画像10

2番目の項目(ピンチ)の値を小さくします。値を小さくするとエッジが中央部分に集められます。
接続 (コネクト) ツールを利用して複数のエッジを挿入する、挿入したエッジの位置を調整する:画像11

ピンチの値を大きくすると、追加されたエッジが両端のエッジと重なる状態になります。
接続 (コネクト) ツールを利用して複数のエッジを挿入する、挿入したエッジの位置を調整する:画像12

3番目の項目(スライド)の値を大きくします。値を大きくすると追加のエッジが片側に寄せられます。
接続 (コネクト) ツールを利用して複数のエッジを挿入する、挿入したエッジの位置を調整する:画像13

値を小さくすると、追加のエッジが反対側に寄せられます。
接続 (コネクト) ツールを利用して複数のエッジを挿入する、挿入したエッジの位置を調整する:画像14

パラメーターを変更して変更を確定する場合は、下部の[チェック]のアイコンのボタンをクリックします。
接続 (コネクト) ツールを利用して複数のエッジを挿入する、挿入したエッジの位置を調整する:画像15

エッジが追加できました。
接続 (コネクト) ツールを利用して複数のエッジを挿入する、挿入したエッジの位置を調整する:画像16

複数のエッジを挿入できました。
接続 (コネクト) ツールを利用して複数のエッジを挿入する、挿入したエッジの位置を調整する:画像17

AuthorPortraitAlt
著者
iPentecのメインデザイナー
Webページ、Webクリエイティブのデザインを担当。PhotoshopやIllustratorの作業もする。 最近は生成AIの画像生成の沼に沈んでいる。
作成日: 2022-08-23